回首页
课程内容资料百度网盘 链接:https://pan.baidu.com/s/10r6p9WDnUu_mxPm5A3fLiw?pwd=e4vi 提取码:e4vi
- 基于Adobe Audition 和 Matlab
- by 杜伟韬 中国传媒大学
- 批评指正敬请写信至 1024670978 AT QQ dot com
本课程适合哪些同学选修?
- 课程内容相对偏重《信号与系统》在电子测量和通信领域的具体应用
- 实验内容和我校信通学院的通信/电信专业的培养方案相关度较高
- 对音视频和人工智能相关领域专业的同学而言,本课程适合对“人工智能交叉学科”感兴趣的同学
- 例如成像雷达的目标智能识别,以及基于可见光和高光谱图像的半导体芯片晶圆制造缺陷检测等
- 例如基于人工智能的语音降噪和语音内容视频、说话人识别 等
本课程对先修课程的要求
向 AI 提问-看看课程内容是否适合自己
- 本课程分为3个部分,每个部分的主题,可以提炼为2个问题,于是以下的6个问题,囊括了本实验课的主题内容
- 可以把以下6个问题,送入大模型AI中进行问答,看看课程内容是否对自己的学习规划有帮助。
- 信息学科中,时间频率联合分析的方法有哪些应用?
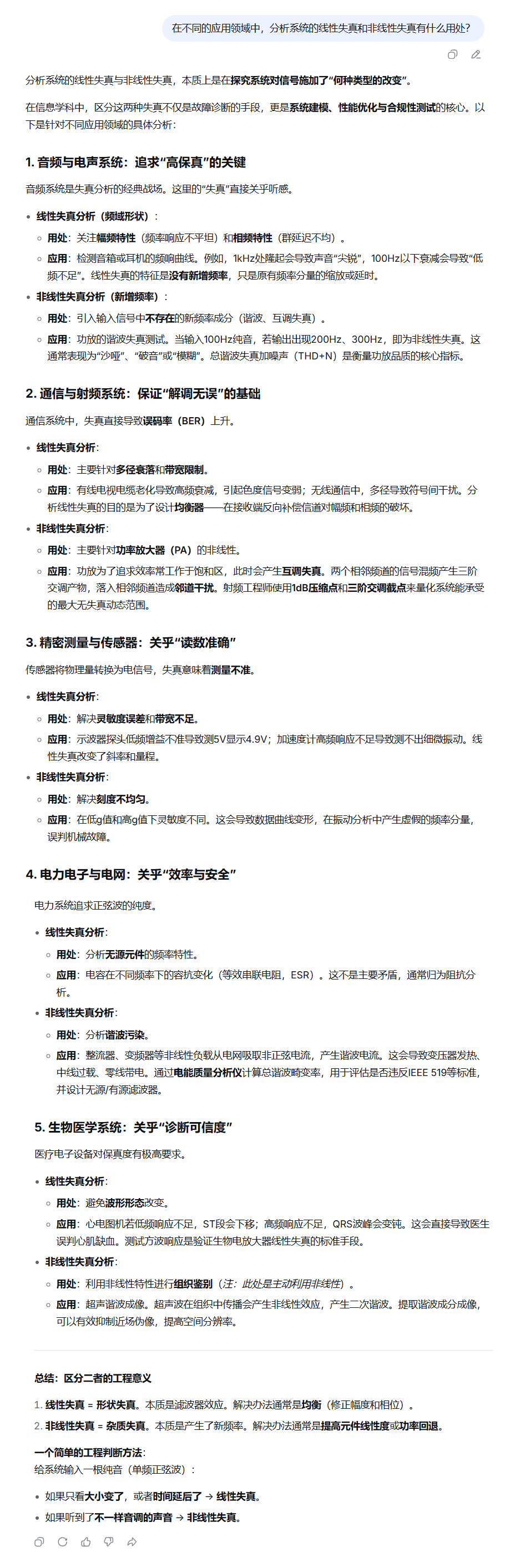
- 在不同的应用领域中,分析系统的线性失真和非线性失真有什么用处?
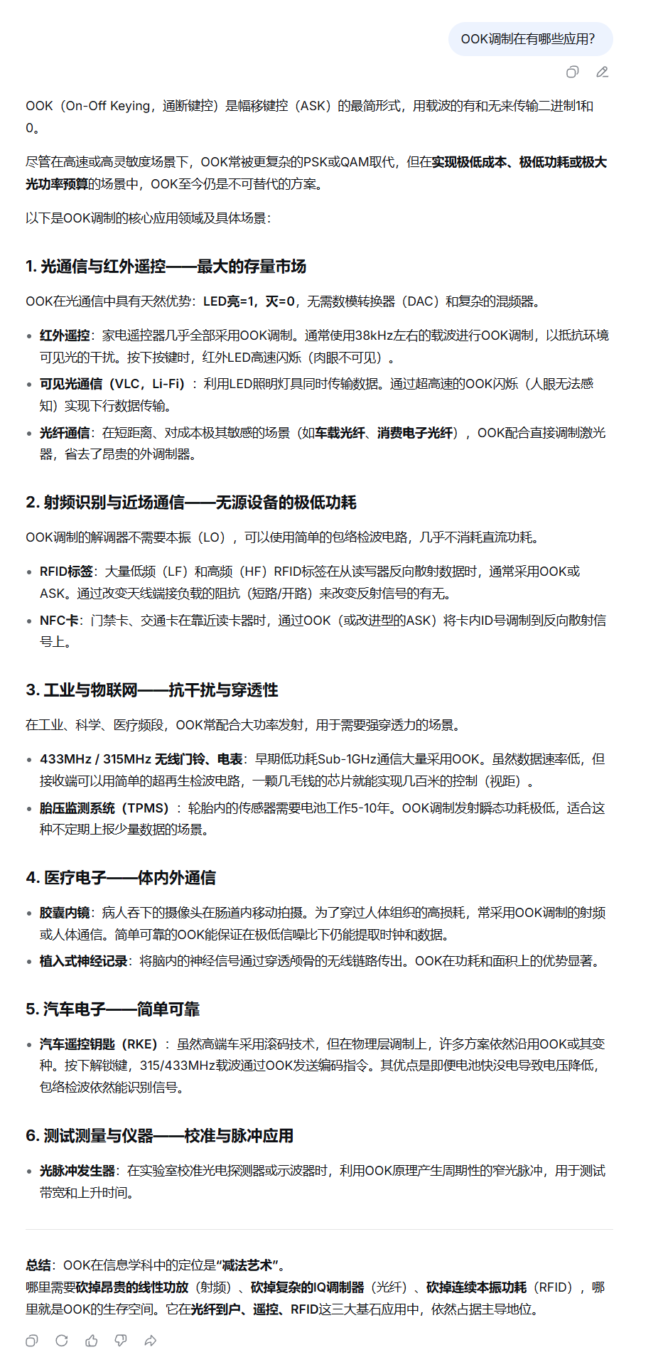
- OOK调制有哪些应用?
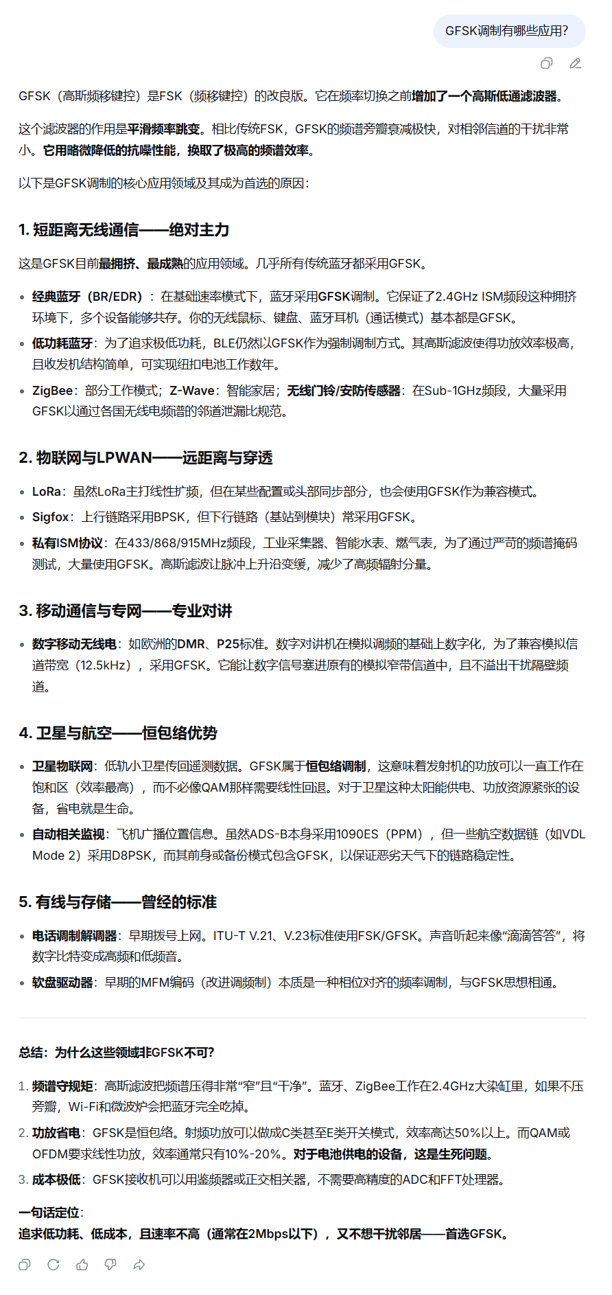
- GFSK调制有哪些应用?
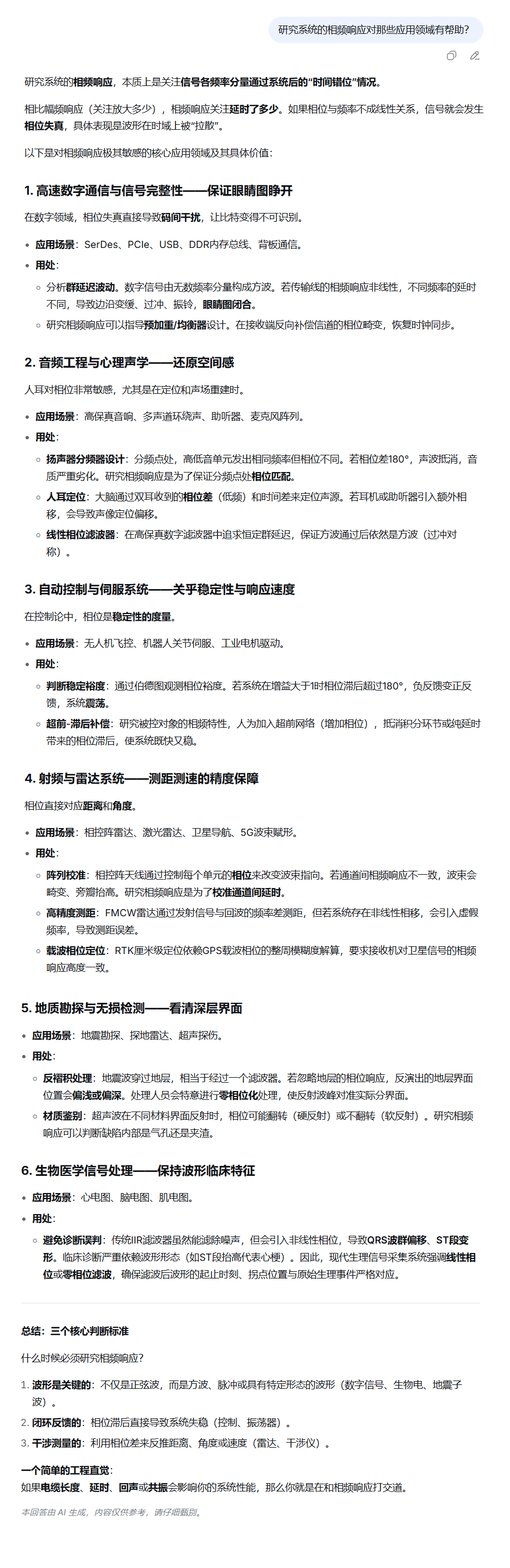
- 研究系统的相频响应对那些应用领域有帮助?
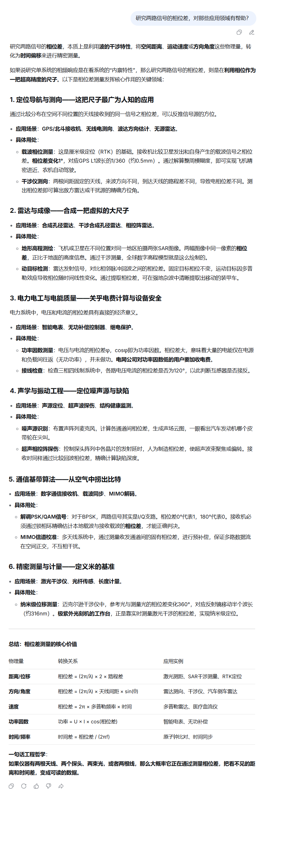
- 研究两路信号的相位差,对那些应用领域有帮助?
- 以下是DeepSeek对上面6个问题的回答截图,点击图片可以放大观看
1 信号的合成与分析
学习信号与系统,首先需要从直观的角度感受信号,声音编辑软件Audition是一个很好的入门方式
生成简单信号并观察
- 生成单音信号
- 观察单音信号的频谱
- 观察单音信号的频谱瀑布图
- 理解单音信号频谱瀑布图的三个维度:时间、频率、强度
生成基本音调信号面板
|
通过观察时域波形测量信号周期
|
观察频谱的峰值频率、频谱瀑布的频率位置 确定信号频率
|
改变信号的强度,观察频谱瀑布图亮度的变化规律
|
生成复杂信号并观察
- 生成频率发生阶跃的信号
- 观察信号频率阶跃交界处频谱曲线和频谱瀑布图的变化
- 生成带有谐波成分的信号
合成频率阶跃信号
|
观察频率阶跃信号的频谱瀑布图
|
观察信号频率阶跃处的频谱曲线图
|
合成带有谐波成分的纯音信号
|
测量放大器的失真
非线性失真
- 输入电压和输出电压不是线性的对应关系
- 输入电压过大时,输出电压无法推动到理想放大幅度
- 会产生新的频率分量,被称为谐波失真
利用不同幅度的单音信号测量谐波失真
|
线性失真
- 相同幅度、不同频率的正弦波输入信号,在输出端的幅度不同
- 例如 :
- 幅度为1,频率为f1的正弦波,输出为A1
- 幅度为1,频率为f2的正弦波,输出为A2
- 且有, A1 不等于 A2
- 放大器通带内幅频响应的变化范围,被称作带内纹波,通常以分贝dB作为度量
利用不同频率的单音扫频信号测量线性失真
|
2 信号滤波
生成典型信号并滤波
- 生成多音谐波信号并滤波
- 生成线性扫频信号并滤波
- 生成多音扫频(警笛)信号并滤波
多音谐波信号
|
线性扫频信号
|
多音扫频(警笛)信号
|
电报信号的合成与检波
- 使用单音信号合成字母CUC
- 对信号进行整流,获得正极性信号
- 对整流信号进行滤波,获得包络信号
- 包络信号就是解调后的电文信号可用于控制后续数字设备
- 电报信号可以使用不同的音频频率携带电文
- 不同频率的电报信号可以合成为一个宽频带信号,即频分复用
- 对多路电报信号进行滤波,则可以得到对应的单音电报信号
单音电报信号 电文 CUC
|
全波整流后的电报信号 局部(左)和整体(右)
|
滤波后的电文键控信号和吉布斯现象
|
正弦信号经过全波整流后的频谱延拓
|
双路电报信号的波形、频谱瀑布图和频谱图
|
使用包络检波和滤波器分离频分复用的多路电报信号
|
调幅信号的合成与解调
- 准备测试的基带(被调制)信号
- 该信号带有单音的提示音,用于调试
- 使用一段简单的Matlab代码进行AM调制
- 观察AM调制之后的信号时域和频域特征
- 使用ABS(绝对值)函数进行AM信号的全波整流
- 观察全波整流之后的信号波形和频谱
- 整流后信号再进行滤波得到原始信号(注意:带有直流偏置)
用于AM调制的基带信号(被调制的信号)
|
AM调制后的单音信号(左)和话音信号(右)
|
全波整流后的单音信号(左)和话音信号(右)
|
整流后信号进行低通滤波得到的话音信号(左)和单音信号(右)
|
电传终端信号的合成与分析
- 使用电脑声卡和音频电缆形成音频收发自环回路
- 使用MMTTY软件,发送FSK格式的电传字符信号
- 使用Audition软件,录制电传字符信号的波形并且观察波形频谱和频谱瀑布图
- 对照电传字符码表和波形格式图,对发送的字符波形进行人工译码
- 使用滤波器和包络检波器,恢复出电传字符信号的0、1通道的基带电平
使用MMTTY 终端软件,录制FSK电传打字信号
|
电传字符信号的译码表和信号格式
|
FSK电传字符信号的波形/频谱/频谱瀑布图
|
使用信号滤波器包络检波得到的Mark通道和Shift通道的电平信号
|
电话拨号音的合成与解调
- 使用手机拨号,用电脑或者另一台手机录制拨号音
- 阅读DTMF拨号音的号码-频率分配表
- 观察录制的拨号音的波形,频谱,频谱瀑布图,对照频率表确认号码
- 使用带通滤波器滤出特定频率的信号。
- 使用包络检波得到拨号电平键控信号
DTMF 双频拨号频率分配表
|
10086 拨号音全局图
|
拨号音信号细节图
|
带通滤波器设定
|
经过带通滤波后的拨号音信号
|
3 信号相位的分析和处理
李萨如图形
- 合成立体声同相信号,观察李萨如图形
- 合成立体声反相信号,观察李萨如图形
- 合成立体声90度相差信号,观察李萨如图形
- 合成立体声45度相差信号,观察李萨如图形
立体声同相信号
|
立体声反相信号
|
立体声90度相差信号
|
立体声45度相差信号
|
延迟叠加滤波(选做)
- 学过数字信号处理课程的同学选做
- 观察延迟叠加系统的频响
- 生成左右同相立体声信号
- 将立体声信号的右通道进行延迟
- 将左右通道合并至右通道
- 观察右通道和左通道的幅度差异,确认该处的系统频响
延迟叠加系统的频响
|
右声道延时之后的立体声信号
|
左右通道合并至右通道之后的立体声信号
|
滤波器的群延时
- 生成不同频率的,低频信号和高频信号,信号的相位对齐
- 设定滤波器,观察滤波器的相频响应和群时延
- 观察滤波器滤波之后的信号相位变化
左右声道不同频率、相位对齐的立体声信号
|
设置滤波器,观察其群时延和相频响应
|
从过零点的位置,观察滤波后左右通道的相位差
|
AM信号的SDR软件解调
- 给单声道的基带音频信号添加数据为0的右声道,使其变成一个虚部为0的复数信号
- 使用SDR软件,在0Hz频率位置,以AM方式解调复信号
- 给前述虚部为0的复数信号的实部通道添加直流分量,再次用SDR软件,AM方式解调复信号
- 把添加了直流分量的虚部为0的复信号,和复数载波相乘进行频谱搬移
- 在Audition中观察复信号的I通道(左通道、实部)和Q通道(右通道、虚部)的正交性
- 再用SDR软件,在频谱搬移后的频率位置,以AM方式解调信号
添加了数据为0的虚部通道(Q分量)的 复数信号,实部通道为原始基带信号
|
使用SDR软件,在0Hz频率位置,以AM方式解调复数信号WAV文件
|
实部添加了直流分量的复信号
|
再次使用SDR软件,在0Hz频率位置,以AM方式解调信号
|
实部添加过直流,再乘以复数载波之后的信号,观察IQ通道信号的正交性
|
再次用SDR软件,在复数载波的频率位置,AM方式解调信号
|
FM信号的SDR软件解调(选做)
复数正弦信号,相位信号,解回绕后的相位信号
|
Matlab中观察单音调频信号的频谱,相位,以及IQ的X-Y视图
|
Audition中观察单音调频信号的IQ波形,频谱,以及IQ的X-Y视图
|
使用SDR软件解调收听 单音调制的 FM 信号
|
附录 A
信号与系统课程的学科定位和用途
- 多年来,刚学习信号与系统课程的同学,经常会问到,学习这门课程有什么用处。
- 我们可以认为,一切应用学科都是从基础学科当中延伸出来的 ,电子信息学科可以认为是物理学延伸出来的一个细分领域
- 信号与系统课程对于电子信息学科的作用,大致类似于数学对于物理相关学科的作用
- 信号与系统课程,以数学公式作为语言,为各种电子信息系统,提供了一种精确的描述方法
- 从而可以使得工程师们可以精确的描述出要设计的目标系统
- 以及准确的评估一个电子系统的工作行为是否达到了设计目标
- 基于以上两点,信号与系统课程,体现出两方面的作用
- 构建了自然界信号与电信号以及数字化离散数值的表达通道
- 自然界中的物理量(声波、电磁波、振动压强)通常都以连续的形式变化 这些物理量经过传感器转换出来的电信号也是连续信号
- 数字化的信号处理方式,目前已经是不可或缺的重要手段,信号与系统课程,为连续信号和离散化数值之间的互相转换,奠定了理论基础。
- 作为数字信号处理的先导课程,信号与系统课程构建了使用计算机和数字电路(芯片)处理信号的桥梁,数字化处理的重要意义在于,可以将精确的数学推导引入到信号处理领域
- 相比于带有先天的制造一致性误差缺陷的模拟电路,数字化处理的方法具有高度的制造一致性,从而更加适合量产
- 信号与系统课程,指出设计目标和需求,数字信号处理课程,提供了理论层面的实现方法和手段(各种系统模型和算法原理)
- 提供了测试测量的描述方法
- 即便是对于电子信息技术专业的学生而言, 电子测量的重要性也经常被忽视,对于刚刚参与科研活动的同学而言,往往更加重视电子系统的设计过程,而忽视测试测量的重要性。
- 实际上,电子系统的测试测量是及其重要的工作,无论是太空返回舱的遥测遥控,反导系统的精确瞄准和跟踪,医学影像设备(核磁,CT,B超)的肿瘤筛查,这些系统在投入使用、正常运转之前,都需要使用电子测量仪器进行大量的验证实验,从而确保其能够正常工作。
- 信号与系统课程的知识结构,基于数学符号体系,提供了一种可以精确描述电子系统输出信号的表达方式,基于这种表达方式,可以在多个维度(时域、频域,幅度,相位),定义多种测试参数,对电子系统的输出信号特征进行精细的刻画,例如,放大器作为非常典型的电子器件,其测试条目经常多达数页A4纸之多。
- 综上所述,信号与系统课程,其对于设计电子系统的研发人员,以及销售、采购、维修、使用电子系统的人员而言,均具有重要作用。
信号处理系统的设计迭代过程
- 信号处理系统的设计和实现过程,是一个递进的迭代的过程
- 信号处理系统的设计始于对物理特性的深入分析。在完成理论层面的数学推导和使用仿真工具(Matlab/ Simulink/ SystemVue等)验证后,就可以进行下一步的设计。
- 有兴趣的同学,可以自行搜索B超,CT,脉冲多普勒雷达,合成孔径雷达 等系统的工作原理
- 系统设计早期阶段的仿真,为了尽快验证设计思路和数学推导的正确性,仿真过程的数据经常采用算法合成的数据,而不是真实数据。
- 理论仿真验证通过后,系统会进入到第二阶段,即采用标准的仪器仪表,在真实的物理场景中,采集真实的物理世界中的信号数据,再次验证理论和算法的可行性。
- 例如:在通信系统的设计过程中,首先使用信号源发射特征信号波形,再让该信号通过信道介质,然后使用信号记录仪(或者带有信号存储功能的示波器/频谱仪)保存接收的波形。
- 然后, 再把保存的波形数据导入到之前的仿真中,再次运行仿真确认算法的正确性,该阶段的仿真由于使用了来自物理世界的真实数据,因此仿真结果具有较高的可信度。
- 对于大型信号处理系统而言,由于功能和应用场景复杂,并且系统中经常带有高速的信号反馈回路,对于此类系统的设计验证,还需要使用一些自制的功能原型样机进行系统验证。
- 功能样机通常不考虑功耗和体积,仅以验证系统理论和算法正确性作为目标,系统经常使用装有信号合成和信号采集的FPGA板卡的电脑工作站的硬件结构
- 感兴趣的同学可以看这篇,关于华为的5G原型系统的方案文档, 点击下载
- 系统完成原理性功能样机的验证后,会根据算法的算力需求和最终的应用场景选择算法的实现平台
- 可以使用可编程的通用器件实现系统功能,例如:单片机,GPU,FPGA等
- 对于需要低功耗(电池供电)运行和大规模(10万台以上)部署的场景,还可能使用专用芯片(ASIC)的解决方案
- 由于ASIC的流片费用高昂ASIC 方案在流片投产之前,通常需要先经过FPGA平台验证。
本实验课程的教学思路
- 从上文可以看到,对于信号处理系统的设计而言,有三方面的能力比较重要
- 首先是数学推导,该能力在《信号与系统》 和 《数字信号处理》的理论课及相关的作业和考试中进行训练
- 然后是实现平台的设计,这部分能力分布于各种电子线路、数字电路、EDA、单片机等课程中
- 还有就是信号的分析与测量,目前该能力通常没有专门的课程讲述,因此本实验课程,侧重应用图形化的测量工具,训练信号的观测和分析能力。
- 之前所描述的信号处理的迭代过程中,无论是系统仿真平台、还是实验现场的测试仪表,或者是硬件研发工具的内置调试工具,均带有信号观测和分析功能
- 因此在进行信号处理系统研发之前,熟练掌握信号的观测与分析具有重要的意义,为日后的系统研发、系统功能测试验证等工作打下良好的基础。
- 本课程以"交互式的信号观测与分析"为主线,构建了三个教学模块:信号合成技术、信号幅频特性分析以及信号相位特性分析。
- 课程采用理论与实践相结合的教学模式,主要依托Adobe Audition专业音频处理软件作为实验平台,同时结合MATLAB 软件,指导学生完成 一系列的信号合成、分析、处理的实践训练。
- 通过本课程的学习,学生将建立起对信号时域/频域特性的直观认知体系,为后续专业课程学习及相关技术岗位工作奠定扎实的实践能力基础。
回首页